纯文本通道
文字放大
文字缩小
高对比度
辅助线
重置
关闭
首页
高级
区委
区人大
区政府
区政协
无障碍浏览
魅力贵池
贵池概况
经济发展
社会事业
人文历史
阳光政务
新闻中心
信息公开
政务公开
文件发布
公共服务
办事指南
办件查询
阳光政务
政民互动
工作动态
公共支付
公众参与
区长信箱
部门信箱
在线访谈
在线调查
建言献策
我要咨询
我要投诉
我要举报
部门电话
当前位置:
信息公开
> 贵池区人民政府(办公室)>
信息浏览
索 引 号:
032847231/201801-00242
名 称:
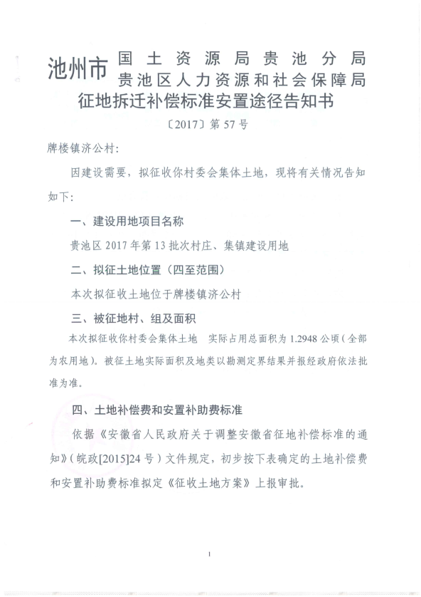
征地拆迁补偿标准安置途径告知书(2017-13牌楼镇济公...
生成日期:
2017-12-13
发布机构:
贵池区人民政府(办公室)
组配分类:
补偿标准
主题分类:
国土资源、能源
文 号:
语 种:
中文
关 键 词:
国土
内容概述:
生效日期:
废止日期:
征地拆迁补偿标准安置途径告知书(2017-13牌楼镇济公村)